亚洲体育博彩平台
|
湛江市政府门户网站
|
繁体版
|
移动版
|
无障碍阅读
|
长者助手
湛江市自然资源局
首页
机构概况
领导分工
机构职能
局属事业单位
政务公开
工作动态
部门文件
通知公告
自然资源
空间规划
五公开
人事信息
信息公开目录
重点领域信息公开
有效期内矿业权基本信息公开查询专栏
住宅用地信息公开
政务服务
互动交流
营商环境
不动产登记专题
首页
>
湛江市自然资源局
>
政务公开
>
自然资源
>
听证事项
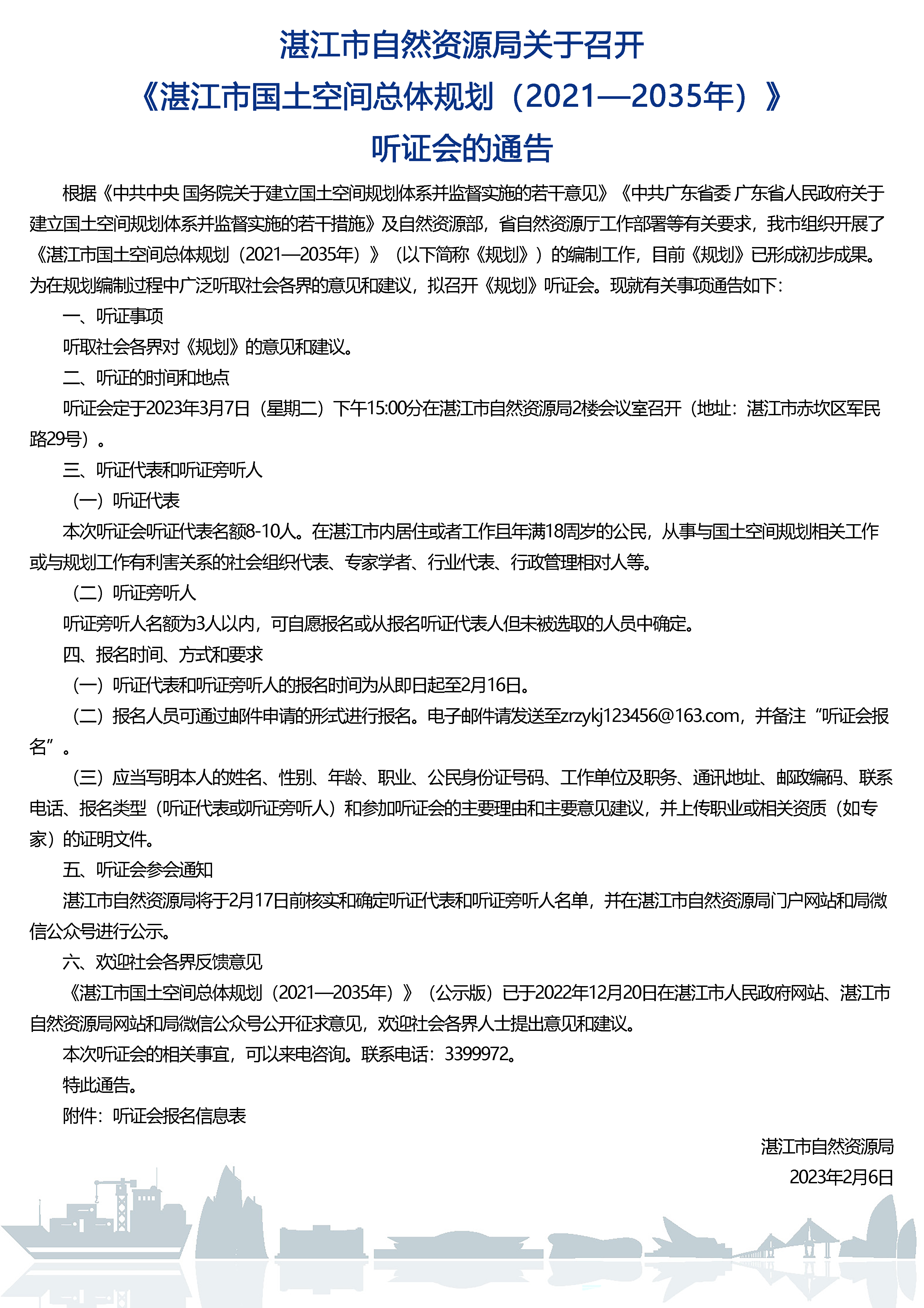
湛江市自然资源局关于召开《湛江市国土空间总体规划(2021-2035年)》听证会的公告
时间:2023-02-06 16:24:18
来源:湛江市自然资源局
【打印】
【字体:
大
中
小
】
分享到:
附件:
听证会报名信息表.doc
【打印本页】
【关闭窗口】
您访问的链接即将离开“亚洲体育博彩平台”,是否继续?
继续访问
放弃