亚洲体育博彩平台

| 湛江市政府门户网站 | 繁体版 | 移动版 | 无障碍阅读 | 长者助手
湛江市生态环境局
当前位置  首页 > 湛江市生态环境局 > 政务公开 > 部门文件

湛江市生态环境局环境违法当事人公开道歉承诺守法从轻处罚工作指引

时间:2023-04-28 21:31:22 来源:湛江市生态环境局
【打印】 【字体:

指引解读

申请指南

附件1 湛江市生态环境局关于印发《湛江市生态环境局环境违法当事人公开道歉承诺守法从轻处罚工作指引》的通知_页面_1.jpg


附件1 湛江市生态环境局关于印发《湛江市生态环境局环境违法当事人公开道歉承诺守法从轻处罚工作指引》的通知_页面_2.jpg


附件1 湛江市生态环境局关于印发《湛江市生态环境局环境违法当事人公开道歉承诺守法从轻处罚工作指引》的通知_页面_3.jpg


附件1 湛江市生态环境局关于印发《湛江市生态环境局环境违法当事人公开道歉承诺守法从轻处罚工作指引》的通知_页面_4.jpg


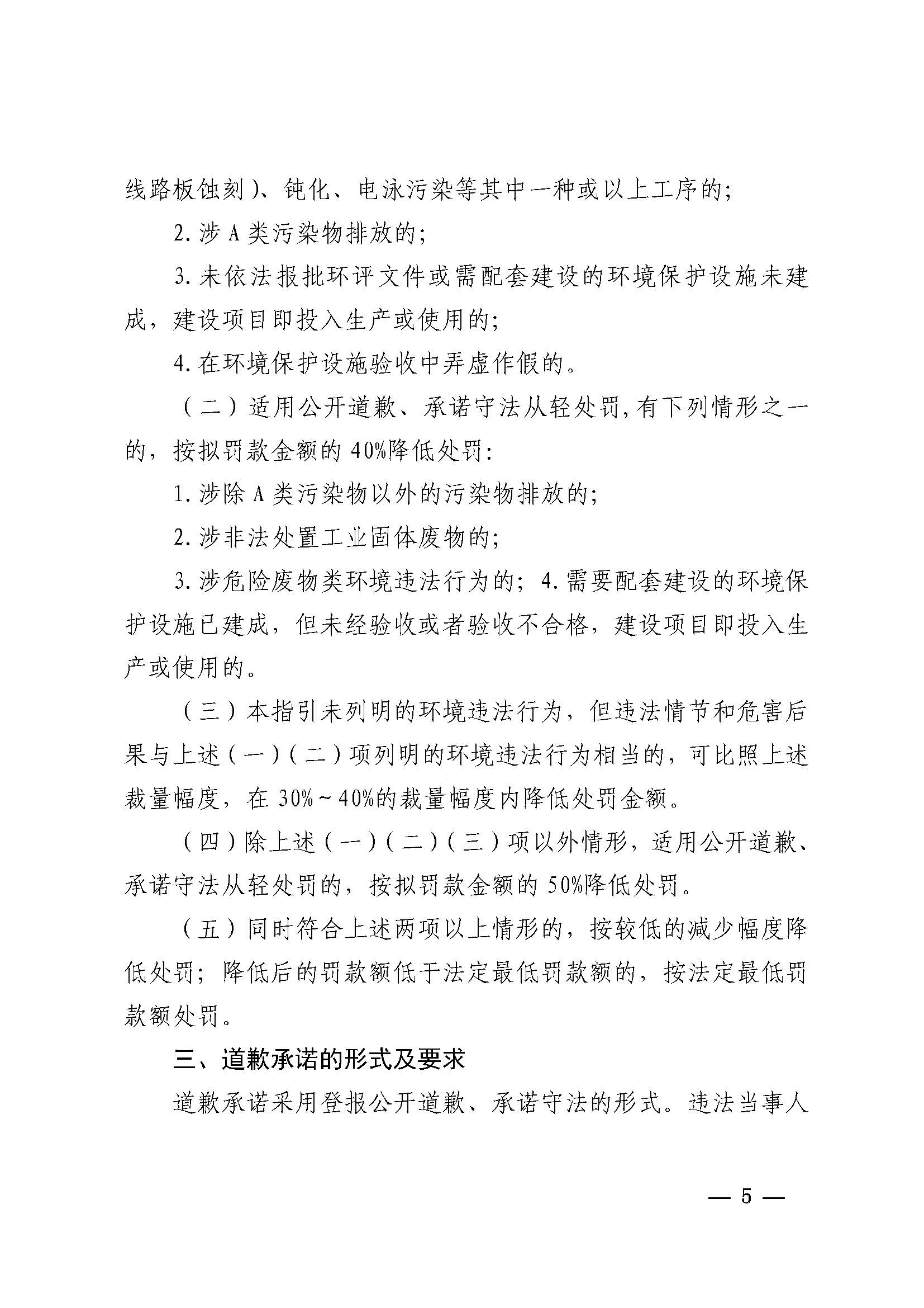
附件1 湛江市生态环境局关于印发《湛江市生态环境局环境违法当事人公开道歉承诺守法从轻处罚工作指引》的通知_页面_5.jpg


附件1 湛江市生态环境局关于印发《湛江市生态环境局环境违法当事人公开道歉承诺守法从轻处罚工作指引》的通知_页面_6.jpg


附件1 湛江市生态环境局关于印发《湛江市生态环境局环境违法当事人公开道歉承诺守法从轻处罚工作指引》的通知_页面_7.jpg

  附件1 湛江市生态环境局关于印发《湛江市生态环境局环境违法当事人公开道歉承诺守法从轻处罚工作指引》的通知_页面_8.jpg

您访问的链接即将离开“亚洲体育博彩平台”,是否继续?
继续访问
放弃