亚洲体育博彩平台

| 湛江市政府门户网站 | 繁体版 | 移动版 | 无障碍阅读 | 长者助手
湛江市水务局
当前位置  首页 > 湛江市水务局 > 政务公开 > 部门文件

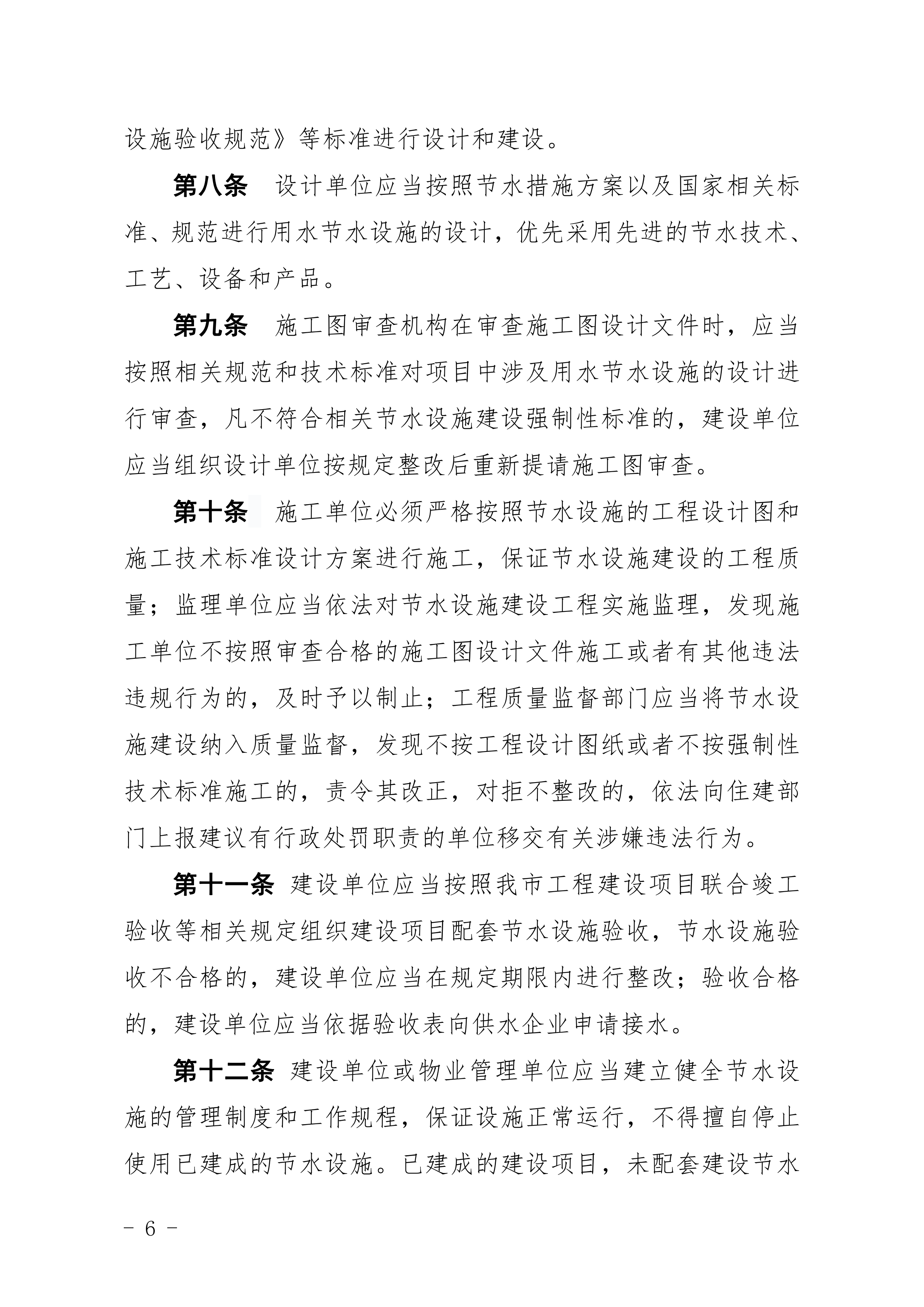
湛江市水务局湛江市住房和城乡建设局关于印发修改《湛江市建设项目节水"三同时"管理办法(试行)》(湛部规2020-8)标题的通知

时间:2022-08-17 15:04:59 来源:湛江市水务局
【打印】 【字体:

1_湛江市水务局湛江市住房和城乡建设局关于印发修改《湛江市建设项目节水“三同时”管理办法(试行)》(湛部规2020-8)标题的通知 (1)_00.png1_湛江市水务局湛江市住房和城乡建设局关于印发修改《湛江市建设项目节水“三同时”管理办法(试行)》(湛部规2020-8)标题的通知 (1)_01.png1_湛江市水务局湛江市住房和城乡建设局关于印发修改《湛江市建设项目节水“三同时”管理办法(试行)》(湛部规2020-8)标题的通知 (1)_02.png1_湛江市水务局湛江市住房和城乡建设局关于印发修改《湛江市建设项目节水“三同时”管理办法(试行)》(湛部规2020-8)标题的通知 (1)_03.png1_湛江市水务局湛江市住房和城乡建设局关于印发修改《湛江市建设项目节水“三同时”管理办法(试行)》(湛部规2020-8)标题的通知 (1)_04.png1_湛江市水务局湛江市住房和城乡建设局关于印发修改《湛江市建设项目节水“三同时”管理办法(试行)》(湛部规2020-8)标题的通知 (1)_05.png1_湛江市水务局湛江市住房和城乡建设局关于印发修改《湛江市建设项目节水“三同时”管理办法(试行)》(湛部规2020-8)标题的通知 (1)_06.png1_湛江市水务局湛江市住房和城乡建设局关于印发修改《湛江市建设项目节水“三同时”管理办法(试行)》(湛部规2020-8)标题的通知 (1)_07.png

相关链接:《湛江市水务局湛江市住房和城乡建设局关于印发修改<湛江市建设项目节水"三同时"管理办法(试行)>(湛部规2020-8)标题的通知》政策解读





您访问的链接即将离开“亚洲体育博彩平台”,是否继续?
继续访问
放弃