通用电气医疗系统(中国)有限公司对病人监护仪主动召回
时间:2014-09-25 09:53:06 来源:本网
【打印】
【字体:大 中 小】
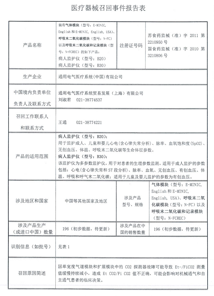
通用电气医疗系统(中国)有限公司报告,由于 CO2探测器故障等原因,通用电气医疗系统(中国)有限公司对其生产的病人监护仪(注册或备案号: 苏食药监械(准)字2011第2210950号、国食药监械(准)字2010第3210806号)主动召回。召回级别为 一级。涉及产品的型号、规格及批次等详细信息见《医疗器械召回事件报告表》。
江苏省食品药品监督管理局提供
2014年8月13日
附件:医疗器械召回事件报告表
亚洲体育博彩平台相关的文章

