亚洲体育博彩平台

当前位置  首页 > 政务公开 > 重点领域信息公开 > 科技管理和项目经费信息公开 > 科技计划管理 > 管理制度

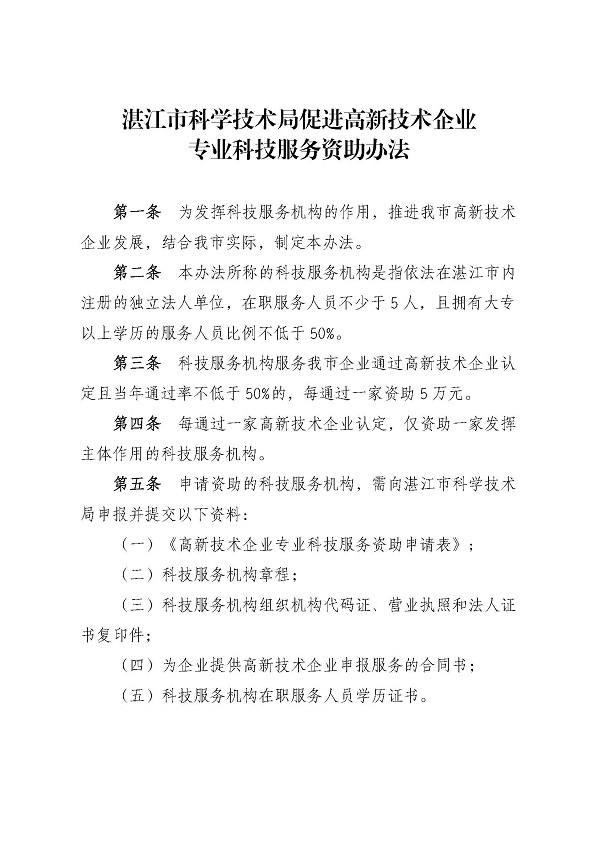
湛江市科学技术局促进高新技术企业专业科技服务资助办法

时间:2022-08-18 18:00:19 来源:本网
【打印】 【字体:

湛江市科学技术局促进高新技术企业专业科技服务资助办法_页面_1.jpg湛江市科学技术局促进高新技术企业专业科技服务资助办法_页面_2.jpg湛江市科学技术局促进高新技术企业专业科技服务资助办法_页面_3.jpg湛江市科学技术局促进高新技术企业专业科技服务资助办法_页面_4.jpg湛江市科学技术局促进高新技术企业专业科技服务资助办法_页面_5.jpg湛江市科学技术局促进高新技术企业专业科技服务资助办法_页面_6.jpg湛江市科学技术局促进高新技术企业专业科技服务资助办法_页面_7.jpg湛江市科学技术局促进高新技术企业专业科技服务资助办法_页面_8.jpg

政策解读:《湛江市科学技术局促进高新技术企业专业科技服务资助办法》政策解读

亚洲体育博彩平台相关的文章
您访问的链接即将离开“亚洲体育博彩平台”,是否继续?
继续访问
放弃